THE NEW GYM
YEAR
2020
INDUSTRY
Fitness
ROLE
Mobile app design
The new gym is a popular 24/7 fitness chain in Vietnam with over 14 locations, offering affordable, flexible memberships with no long-term contracts. They aim to provide a great value-for-money fitness experience that is affordable and flexible for both novice and athlete.
The app goal is to streamlines workout tracking, membership management, and seamless new-user onboarding.

Current content is overly complex for new users, leading to significant churn before they realize the app's value or commit to a membership.
The new UI must feel fresh and modern, yet remain instantly recognizable to the original brand identity to maintain user trust.

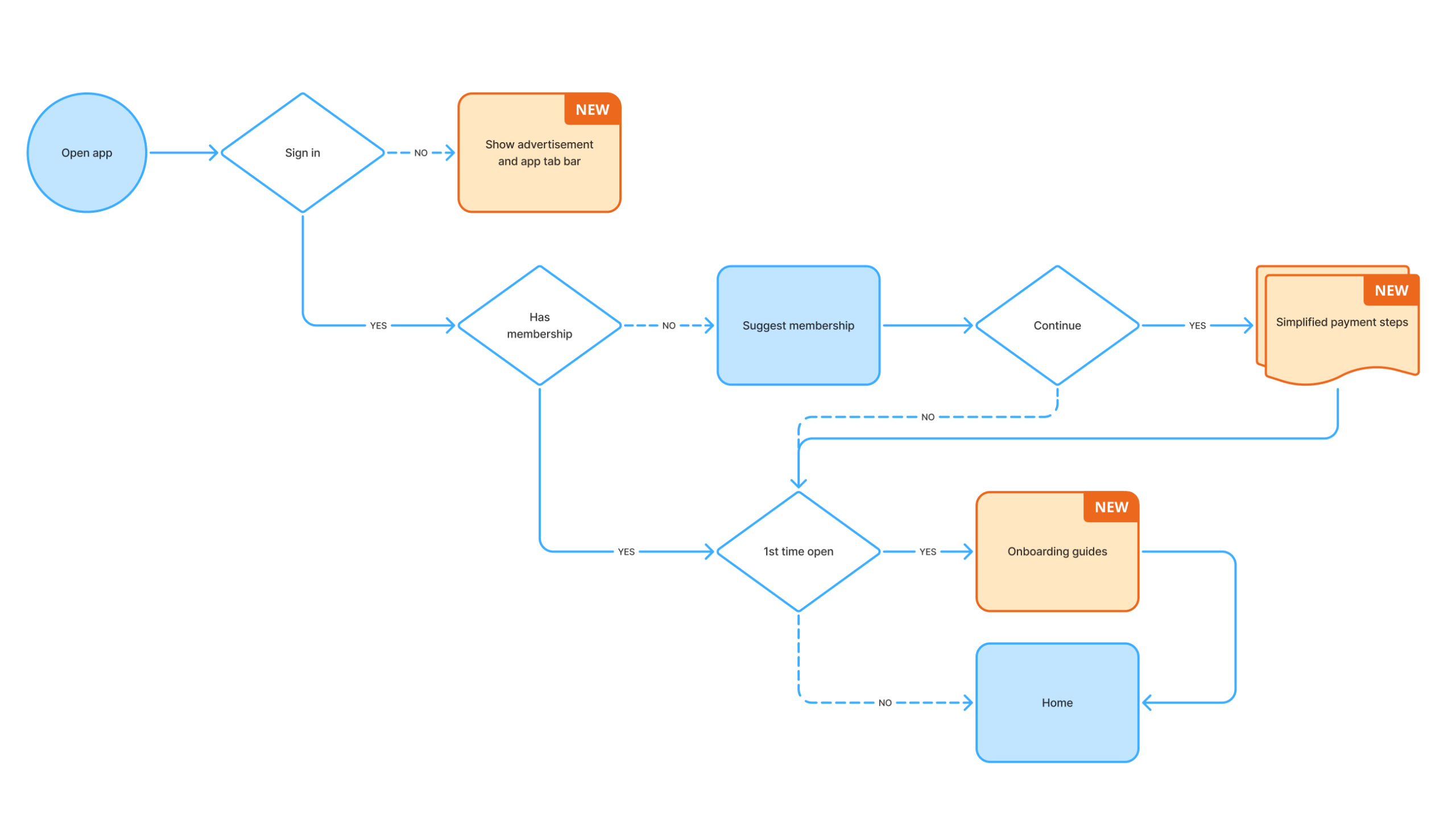
After reviewing the old flow, I discovered that users had to log in before they could take any action, which left them unsure of what the app was about. Additionally, the information on the home screen was difficult to understand.
To address this, I added a "no-sign-in" mode, included an onboarding guide after login, and moved the main content to the top of the screen. I also shortened the membership payment flow to increase the conversion rate.



I’ve kept the original fonts and colors while adding two brighter tones. For the visual effects, I used a light mixture of colors with a soft blur.
All icons are curated and customized with a bold 2px stroke width, using butt caps and miter joins to create a strong, active feel.
To bring the new vision to life, I delivered a comprehensive design system and over 100 high-fidelity screens. By providing dev-ready handoffs for every edge case, I ensured a seamless transition from design to production and maintained high visual integrity across the entire application.
Selected works